Accueil
04 75 49 86 10
MENU
Mairie
Cadre de vie
Vivre à Viviers
Visiter Viviers
Festival BD
Port - Marina
X Fermer
Accueil
Agenda
Bulletin municipal
Mairie
Actes règlementaires / Conseils d'administration du CCAS
Cadre de vie
Vivre à Viviers
Visiter Viviers
Festival Vivier(s) de BD
Actualités
Contact
accueil
>
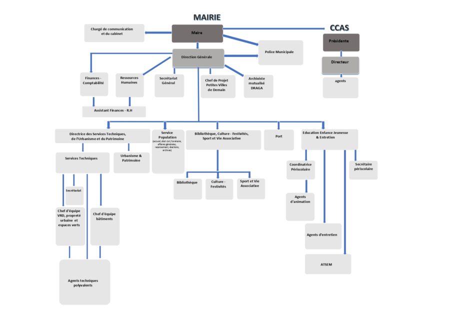
organigramme des services
Organigramme des services
Consultez ci-dessous la structure des services de notre mairie.
Retour : Mairie
Retour : Accueil
Voir les archives
Organigramme
Ce site utilise des cookies afin de vous offrir une meilleure expérience de navigation.
Continuer signifie que vous en acceptez les conditions d'utilisation.
En savoir plus
J'accepte